Pololu Basic 2-Channel SPDT Relay Carrier with 12VDC Relays (Assembled) [discontinued]







Pololu Basic 2-Channel SPDT Relay Carrier with 12VDC Relays (Assembled) [discontinued]
The Pololu basic 2-channel relay carrier modules allow simple, independent control of two single-pole, double-throw (SPDT) switches from low-voltage, low-current control signals.
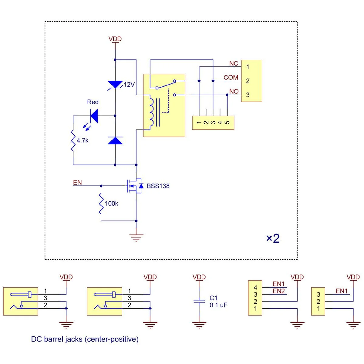
This item includes the basic carrier PCB with two soldered-in 12V relays, 5.0Â mm terminal blocks for the switch connections, and straight 0.1" male header for the control connections. The included power relays are Omron G5LE-14-DC12 and are rated for up to 10Â A under most conditions.
We also offer a single-relay version.
Warning:Â This product is not designed to or certified for any particular high-voltage safety standard. Working with voltages above 30Â V can be extremely dangerous and should only be attempted by qualified individuals with appropriate equipment and protective gear.
The Pololu basic 2-channel relay carrier modules make it easy to control two single-pole, double-throw (SPDT) switches independently from low-voltage, low-current control signals (or you can supply the same signal to both enable lines to operate this product as a DPDT relay switch).
The carrier board routes the relay control pins to 0.1″-spaced pins compatible with standard solderless breadboads and female servo cable connectors. This assembled version of this board has all seven control pins populated with 0.1″ straight male headers.
The relay switch pins are routed to a set of large pads intended for use with two 3-pin 5mm-pitch terminal blocks and a set of smaller pads with a 0.2″ pitch, making them compatible with 0.1″ perfboards. This assembled version of this board has the terminal blocks pre-soldered to these pins. The carrier board has four mounting holes that work with #4 or M3 screws.
Advantages over similar products
- Compact layout
- LEDs to indicate coil actuation
- Zener diodes for fast current decay on relay coils
- Specification of electrical routing clearance rules on relay switch nodes
Using the relay modules
The switch portion of the relays is accessible on one side of the board while the control pins are routed to the other. The relay coils are powered by supplying the appropriate coil voltage for your specific relays across the VDD and GND pins, and they are activated by digital high control signals on their respective EN pins.
The control signals are fed directly to the BSS138 N-channel MOSFETs, which in turn actuate the relay coils when the signal voltage exceeds approximately 2.5 V, up to a maximum of 20 V (see BSS138 datasheet for details). The control pins are arranged to allow for several connection options: a single 1×4 cable can be used to supply coil power and the two control signals, or two 1×3 cables (such as servo cables) can be used side-by-side (one for each relay).
The relay switch terminals COM (common), NO (normally open), and NC (normally closed) are routed on the PCB with a minimum clearance of 60Â mils (1.5Â mm) from other copper and the edges of the board, though manufacturing variations in the board edges can make those distances slightly lower.
In most applications, the current and voltage ratings for the module will match the ratings of the relay used. Maximum current, maximum voltage, and life expectancy are interdependent; we, therefore, recommend careful examination of your relay’s datasheet.

Optional DC barrel jack
The carrier board makes it possible to optionally power the relays from a DC barrel jack (not included). The DC barrel jack can be placed in three configurations, two of which are shown in the pictures (the jack can also be installed in one configuration on the bottom side of the PCB).

Specifications
- Voltage: 12V
- Size: 1.8″ × 1.5″ × 0.9″
- Weight: 33g
Resources
Original: $8.64
-65%$8.64
$3.02Product Information
Product Information
Shipping & Returns
Shipping & Returns
Description
The Pololu basic 2-channel relay carrier modules allow simple, independent control of two single-pole, double-throw (SPDT) switches from low-voltage, low-current control signals.
This item includes the basic carrier PCB with two soldered-in 12V relays, 5.0Â mm terminal blocks for the switch connections, and straight 0.1" male header for the control connections. The included power relays are Omron G5LE-14-DC12 and are rated for up to 10Â A under most conditions.
We also offer a single-relay version.
Warning:Â This product is not designed to or certified for any particular high-voltage safety standard. Working with voltages above 30Â V can be extremely dangerous and should only be attempted by qualified individuals with appropriate equipment and protective gear.
The Pololu basic 2-channel relay carrier modules make it easy to control two single-pole, double-throw (SPDT) switches independently from low-voltage, low-current control signals (or you can supply the same signal to both enable lines to operate this product as a DPDT relay switch).
The carrier board routes the relay control pins to 0.1″-spaced pins compatible with standard solderless breadboads and female servo cable connectors. This assembled version of this board has all seven control pins populated with 0.1″ straight male headers.
The relay switch pins are routed to a set of large pads intended for use with two 3-pin 5mm-pitch terminal blocks and a set of smaller pads with a 0.2″ pitch, making them compatible with 0.1″ perfboards. This assembled version of this board has the terminal blocks pre-soldered to these pins. The carrier board has four mounting holes that work with #4 or M3 screws.
Advantages over similar products
- Compact layout
- LEDs to indicate coil actuation
- Zener diodes for fast current decay on relay coils
- Specification of electrical routing clearance rules on relay switch nodes
Using the relay modules
The switch portion of the relays is accessible on one side of the board while the control pins are routed to the other. The relay coils are powered by supplying the appropriate coil voltage for your specific relays across the VDD and GND pins, and they are activated by digital high control signals on their respective EN pins.
The control signals are fed directly to the BSS138 N-channel MOSFETs, which in turn actuate the relay coils when the signal voltage exceeds approximately 2.5 V, up to a maximum of 20 V (see BSS138 datasheet for details). The control pins are arranged to allow for several connection options: a single 1×4 cable can be used to supply coil power and the two control signals, or two 1×3 cables (such as servo cables) can be used side-by-side (one for each relay).
The relay switch terminals COM (common), NO (normally open), and NC (normally closed) are routed on the PCB with a minimum clearance of 60Â mils (1.5Â mm) from other copper and the edges of the board, though manufacturing variations in the board edges can make those distances slightly lower.
In most applications, the current and voltage ratings for the module will match the ratings of the relay used. Maximum current, maximum voltage, and life expectancy are interdependent; we, therefore, recommend careful examination of your relay’s datasheet.

Optional DC barrel jack
The carrier board makes it possible to optionally power the relays from a DC barrel jack (not included). The DC barrel jack can be placed in three configurations, two of which are shown in the pictures (the jack can also be installed in one configuration on the bottom side of the PCB).

Specifications
- Voltage: 12V
- Size: 1.8″ × 1.5″ × 0.9″
- Weight: 33g























